독서/혼자공부하는 머신러닝

[혼공머신] 1주차 코랩 실습

gunny_ 2025. 7. 6. 19:20

1-3 생선 분류 문제

 

도미데이터 준비하기

#도미의 길이
bream_length = [25.4, 26.3, 26.5, 29.0, 29.0, 29.7, 29.7, 30.0, 30.0, 30.7, 31.0, 31.0,
31.5, 32.0, 32.0, 32.0, 33.0, 33.0, 33.5, 33.5, 34.0, 34.0, 34.5, 35.0,
35.0, 35.0, 35.0, 36.0, 36.0, 37.0, 38.5, 38.5, 39.5, 41.0, 41.0]

#도미 의 무게
bream_weight = [242.0, 290.0, 340.0, 363.0, 430.0, 450.0, 500.0, 390.0, 450.0, 500.0, 475.0, 500.0,
500.0, 340.0, 600.0, 600.0, 700.0, 700.0, 610.0, 650.0, 575.0, 685.0, 620.0, 680.0,
700.0, 725.0, 720.0, 714.0, 850.0, 1000.0, 920.0, 955.0, 925.0, 975.0, 950.0]

smelt_length = [9.8, 10.5, 10.6, 11.0, 11.2, 11.3, 11.8, 11.8, 12.0, 12.2, 12.4, 13.0, 14.3, 15.0]
smelt_weight = [6.7, 7.5, 7.0, 9.7, 9.8, 8.7, 10.0, 9.9, 9.8, 12.2, 13.4, 12.2, 19.7, 19.9]

import matplotlib.pyplot as plt
from sklearn.neighbors import KNeighborsClassifier

plt.scatter(bream_length, bream_weight)
plt.xlabel('length')
plt.ylabel('weight')
plt.show()

 

도미데이터

 

빙어 데이터 준비하기

 
#도미의 길이
bream_length = [25.4, 26.3, 26.5, 29.0, 29.0, 29.7, 29.7, 30.0, 30.0, 30.7, 31.0, 31.0,
31.5, 32.0, 32.0, 32.0, 33.0, 33.0, 33.5, 33.5, 34.0, 34.0, 34.5, 35.0,
35.0, 35.0, 35.0, 36.0, 36.0, 37.0, 38.5, 38.5, 39.5, 41.0, 41.0]

#도미 의 무게
bream_weight = [242.0, 290.0, 340.0, 363.0, 430.0, 450.0, 500.0, 390.0, 450.0, 500.0, 475.0, 500.0,
500.0, 340.0, 600.0, 600.0, 700.0, 700.0, 610.0, 650.0, 575.0, 685.0, 620.0, 680.0,
700.0, 725.0, 720.0, 714.0, 850.0, 1000.0, 920.0, 955.0, 925.0, 975.0, 950.0]
 
#빙어의 길이
smelt_length = [9.8, 10.5, 10.6, 11.0, 11.2, 11.3, 11.8, 11.8, 12.0, 12.2, 12.4, 13.0, 14.3, 15.0]
 
#빙어의 무게
smelt_weight = [6.7, 7.5, 7.0, 9.7, 9.8, 8.7, 10.0, 9.9, 9.8, 12.2, 13.4, 12.2, 19.7, 19.9]

import matplotlib.pyplot as plt
from sklearn.neighbors import KNeighborsClassifier

plt.scatter(bream_length, bream_weight)
plt.scatter(smelt_length, smelt_weight)
plt.ylabel('weight')
plt.show()
 
 
 
 
 
 
 
#생선의 길이
smelt_length = [9.8, 10.5, 10.6, 11.0, 11.2, 11.3, 11.8, 11.8, 12.0, 12.2, 12.4, 13.0, 14.3, 15.0]

#생선의 무게
smelt_weight = [6.7, 7.5, 7.0, 9.7, 9.8, 8.7, 10.0, 9.9, 9.8, 12.2, 13.4, 12.2, 19.7, 19.9]

import matplotlib.pyplot as plt
from sklearn.neighbors import KNeighborsClassifier

 

 

빙어와 도미 데이터 구분하기

K-Nearest Neighbors  알고리즘

kn = KNeighborsClassifier()
kn.fit(fish_data,fish_target)
kn.score(fish_data,fish_target)
plt.scatter(bream_length, bream_weight)
plt.scatter(smelt_length, smelt_weight)
plt.scatter(30,600,marker='^')
plt.xlabel('length')
plt.ylabel('weight')
plt.show()

 

 

kn.predict([[30,600]])
print(kn._fit_X)
print(kn._y)

kn49 = KNeighborsClassifier(n_neighbors=49)
kn49.fit(fish_data,fish_target)
kn49.score(fish_data,fish_target)
print(35/49)

[[ 25.4 242. ] [ 26.3 290. ] [ 26.5 340. ] [ 29. 363. ] [ 29. 430. ] [ 29.7 450. ] [ 29.7 500. ] [ 30. 390. ] [ 30. 450. ] [ 30.7 500. ] [ 31. 475. ] [ 31. 500. ] [ 31.5 500. ] [ 32. 340. ] [ 32. 600. ] [ 32. 600. ] [ 33. 700. ] [ 33. 700. ] [ 33.5 610. ] [ 33.5 650. ] [ 34. 575. ] [ 34. 685. ] [ 34.5 620. ] [ 35. 680. ] [ 35. 700. ] [ 35. 725. ] [ 35. 720. ] [ 36. 714. ] [ 36. 850. ] [ 37. 1000. ] [ 38.5 920. ] [ 38.5 955. ] [ 39.5 925. ] [ 41. 975. ] [ 41. 950. ] [ 9.8 6.7] [ 10.5 7.5] [ 10.6 7. ] [ 11. 9.7] [ 11.2 9.8] [ 11.3 8.7] [ 11.8 10. ] [ 11.8 9.9] [ 12. 9.8] [ 12.2 12.2] [ 12.4 13.4] [ 13. 12.2] [ 14.3 19.7] [ 15. 19.9]]

 

[1 1 1 1 1 1 1 1 1 1 1 1 1 1 1 1 1 1 1 1 1 1 1 1 1 1 1 1 1 1 1 1 1 1 1 0 0 0 0 0 0 0 0 0 0 0 0 0 0]

0.7142857142857143

 

도미로 예측!

 

2-1 훈련 세트와 테스트 세트

정확도가 0이 나와버림...

--> 훈련세트에 도미, 빙어를 나눠서, 빙어 없이 훈련하였기때문에 빙어를 분류 못함.

--> 샘플링 편향적(Sampling Bias)라고 함

 

정말 신기하게도, 자동으로 코드가 입력되네요 ...?! 

정말 쉽게 테스트 실습을 할 수 있어서 좋네요!

파란색 - 훈련세트, 주황색- 테스트 세트

 

 

데이터 전처리

 

 

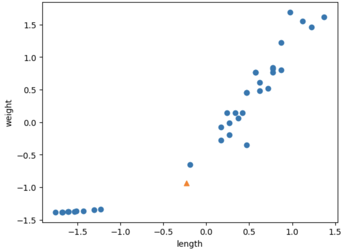
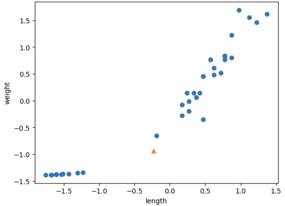
수상한 도미 한마리

 

 

기준을 맞춰라

 

 

 

 

전처리로 데이터 모델 훈련

 

 

 

 

 

 

 

 

 

 

주황색에 가장 가까운 것이 모두 도미임! 

 

실습 내용도 뭔가 대학생때로 돌아간 느낌이 나네요! 

'독서 > 혼자공부하는 머신러닝' 카테고리의 다른 글

[혼공머신] 6주차 ch 7  (0) 2025.08.10
[혼공머신] 5주차 ch 6  (0) 2025.08.03
독서[혼공머신] 4주차 ch 5  (3) 2025.07.27
독서[혼공머신] 3주차 ch 4  (2) 2025.07.20
[혼공머신] 2주차 ch 3  (5) 2025.07.13